中央人民政府 | 新疆生产建设兵团

网站支持IPv6

首页 >> 团务公开 >> 正文
第十二师二二二团准东产业园区总体规划 (修编)环境影响评价首次信息公开
发布时间:2022-12-01 18:29 来源:新疆生产建设兵团第十二师 作者:222团场-管理员 浏览次数:


根据《环境影响评价公众参与办法》有关规定,现对《第十二师二二二团准东产业园区总体规划(修编)》环境影响评价有关信息公告如下。

一、规划概要

规划名称:第十二师二二二团准东产业园区总体规划(修编)

规划范围:规划范围为东至222团六队,南至六运湖农场,西接乌鲁木齐甘泉堡工业园区,北至北沙窝沙漠,规划总面积约32.8平方公里。

规划期限:2023-2035年。

规划定位:形成以农副产品深加工、机械制造、新型材料和高新技术产业为主导的、乌昌地区产业带中优势资源转换战略的重要基地,以及兵团承接产业转移参与新一轮产业分工,实现新型工业化的重要区域。

二、规划实施单位

单位名称:第十二师二二二团

 址:第十二师二二二团

人:谢博

 话(传真):0994-3241179

电子邮箱:41901130@qq.com

三、环境影响评价单位

评价单位:新疆兵团勘测设计院(集团)有限责任公司

址:乌鲁木齐市建设路36号光明大厦

人:周洋

电子邮箱:382044615@qq.com

电话(传真):0991-2358782

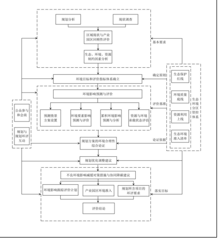
四、评价原则和技术流程

突出规划环境影响评价源头预防作用,优化完善产业园区规划方案,强化产业园区污染防治,改善区域生态环境质量。环境影响评价技术流程见下图。

 


五、公众意见表

公众意见表下载见附件。


六、意见反馈

公众可以通过信函、传真、电子邮件等方式,主动提交公众意见表,反映与本规划环境影响有关的意见和建议。

 

附件:公众意见表

第十二师二二二团

2022年11月30日

打印本页】 【关闭窗口